近日,西北大学(Northwestern University)与斯坦福大学的合成生物学研究团队创造了一种全新的人工代谢系统,能够将废弃的二氧化碳(CO₂) 转化为有用的生物构建模块,这一成果突破了自然界的限制。
在这项新研究中,科学家们设计出一种生物系统,可将甲酸(一种可由 CO₂ 容易生成的简单液体分子)转化成乙酰辅酶 A,这是所有活细胞都会用到的通用代谢物。作为概念验证,研究团队进一步将乙酰辅酶A转化为苹果酸(malate)——一种具有商业价值的化学品,可用于食品、化妆品和可降解塑料的生产。
与自然界已有的代谢途径不同,这种新系统完全是合成的,并且在细胞外运行。该系统被命名为还原性甲酸途径(Reductive Formate Pathway,简称 ReForm),该系统由经过改造的酶构成,能够执行自然界中从未出现过的代谢反应。
这项工作标志着合成生物学和碳循环领域的重大进展,为开发可持续的碳中性燃料和材料打开了大门。
这项研究于12月22日发表在《Nature Chemical Engineering》杂志上。

“CO₂ 的无限制排放已经给全球社会和经济带来了许多紧迫挑战,”该研究的共同负责人、西北大学的Ashty Karim说道。“要应对这一全球挑战,我们迫切需要新的碳负制造策略。尽管自然界已演化出几条 CO₂ 代谢途径,但它们无法跟上大气中 CO₂ 快速增长的速度。受自然启发,我们希望利用生物酶将来自 CO₂ 的甲酸转化为更有价值的材料。由于自然界中没有相关功能的酶,我们决定自己设计这种酶。”
“ReForm可以轻松利用多种碳源,包括甲酸、甲醛和甲醇,”与Karim共同领导这项研究的斯坦福大学的Michael Jewett说道。“这是首次展示能够做到这一点的合成代谢途径架构。通过结合电化学和合成生物学,ReForm途径也为通用的CO₂固定策略提供了更多可能的解决方案。我们预计,融合化学和生物学优势的混合技术将为碳高效和能源高效的未来提供变革性的新方向。”
随着研究人员寻求应对日益变暖的气候的解决方案,许多人致力于将捕获的CO₂升级转化为有价值的化学品。由于甲酸易于利用电和水合成,因此它已成为一个很有前景的起始原料。然后,生物系统可以完成将甲酸转化为有用材料所需的转化工作。
但遗憾的是,活细胞很难有效地利用甲酸。只有极少数微生物能够自然消化甲酸,而这些微生物很难进行大规模基因改造。
“细胞自然地利用代谢反应将一种化学物质转化为另一种,”Karim说道。“例如,细胞可以利用葡萄糖(糖)并将其转化为能量。但是,在自然界中,没有任何物质能够将甲酸转化为乙酰辅酶A。虽然有一些酶可以作用于甲酸,但它们无法将其转化为有用的物质。因此,我们首先设计了一个理论上的代谢途径,并需要一些具有自然界不存在的功能的酶。”
在构建代谢途径之前,研究团队需要能够执行这些非自然反应的酶。为了快速表达和测试大量的酶变体,该团队采用了无细胞合成生物学方法。在这种方法中,科学家们基本上移除了细胞壁,收集了细胞的分子机器(酶、辅因子和小分子),并将它们全部放入试管中。然后,科学家们可以在活体生物体之外使用这些“机器”,以安全、廉价和快速的方式生产产品。
“这就像打开汽车引擎盖,取出发动机一样,”Jewett说。“然后,我们可以将这个‘发动机’用于不同的目的,而不受汽车的限制。”
使用无细胞系统使该团队能够快速筛选 66 种酶和 3000 多种酶变体,以找到效果最佳的酶。与使用活细胞相比,这个过程更快、更灵活,而使用活细胞则会缓慢且费力。 “通常情况下,人们会测试几种酶,这需要几个月甚至更长时间,”Karim说。“而这种无细胞环境使我们能够每周测试数千种酶。”
研究人员利用这一过程设计了五种不同的酶。最终的代谢途径设计包含六个反应步骤,每种酶分别执行其中的一个步骤。这一系列反应成功地将甲酸转化为乙酰辅酶A。

与酶测试类似,整个系统都在活细胞外运行。这意味着研究团队可以精确控制酶浓度、辅因子和反应条件——这在活体生物体内几乎是不可能实现的。
系统建立后,Karim、Jewett及其团队利用ReForm将乙酰辅酶A转化为苹果酸。研究团队还证明ReForm可以接受其他碳基原料,包括甲醛和甲醇。
“从这里开始,我们可以设想这项研究可以朝着几个不同的方向发展,”Karim说道。 “我们希望进一步优化这条通路,并探索其他设计方案,以提高C1转化效率。我们还可以设想利用我们开发的工具来设计各种其他新型酶和通路。这让我们对未来充满希望,届时我们可以以独特的方式结合多种生物和非生物技术,找到新的解决方案。”
这项研究“利用电化学还原二氧化碳生物催化升级甲酸的合成无细胞途径”得到了美国能源部(奖项编号 DE-SC0023278)和国家科学基金会的支持。
图文速览
1. 建立合成甲酸酯同化途径

Figure 1. 还原甲酸盐合成途径。
2. 将磷酸酮醇酶转化为乙酰- pi合成酶

Figure 2. 磷酸酮醇酶转化为乙酰- pi合成酶。
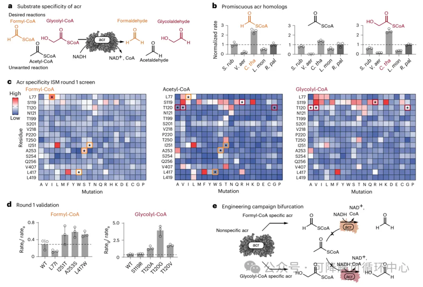
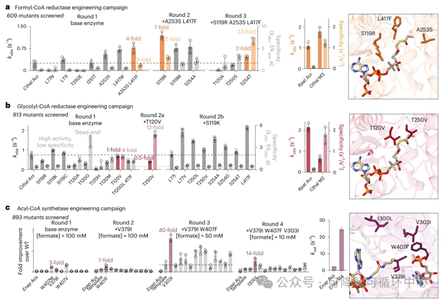
3. 底物特异性酰基辅酶a还原酶的定向分化进化

Figure 3. 工程不同底物特异性酰基辅酶a还原酶。
4. 构建甲酰基辅酶a合成酶

Figure 4. 针对特定酰基辅酶 A 还原酶和一种活性酰基辅酶 A 合成酶的酶工程研究。
5. ReForm以模块化的方式吸收不同的C1基质

Figure 5. 化学酶将C1底物转化为乙酰辅酶a。

