最近,孙立成教授领导的西湖大学人工光合作用与太阳能燃料中心和曾安平教授领导的合成生物学与生物智造中心合作在Journal of the American Chemical Society期刊发表题为“Ultrafast Conversion of CO2 into C3-C4 Diols in a Synergistic Electrochemical and AI-Assisted Biosynthesis System”的研究论文,西湖大学李永龙、张冰为论文共同第一作者,刘建明研究员、孙立成院士、曾安平院士为论文共同通讯作者。
论文链接:https://pubs.acs.org/doi/10.1021/jacs.5c14039
随着全球气候变化问题日益严峻,如何将CO2高效转化为高附加值化学品已成为绿色化工与碳中和领域的前沿课题。尽管电化学还原CO2(CO2RR)已能制备乙醇、乙烯等C2化合物,但其在合成更长碳链、更高价值的C3-C4化合物(如1,3-丙二醇和1,3-丁二醇)方面仍面临效率低、选择性差、产物单一等问题。传统生物法依赖葡萄糖或甘油发酵,虽可持续,但未能直接利用CO2作为原料。因此,开发一种直接从CO2出发、高效合成C3-C4二醇的新型技术路径,具有重要的科学意义与产业价值。
CO2变身高价值C3+二醇:电化学-生物合成新突破
科学家成功开发碳负排放级联系统,构建了一个电化学-生物催化级联系统,将CO2高效转化为1,3-丙二醇(1,3-PDO)和1,3-丁二醇(1,3-BDO)。该系统融合两大创新模块:
电化学模块:使用CuZn合金催化剂,在安培级电流密度(–1100 mA cm-2)下将CO2高效还原为乙醇,产率高达1200 μmol h-1cm-2,专属J-T膜有效阻隔乙醇交叉渗透。
生物催化模块:利用工程化的醛缩酶(DERA)将乙醇与甲醛(同样来源于CO2)通过C–C键延伸反应,合成目标C3-C4二醇。通过AI与理性设计协同改造DERA酶(S233D/F43T),催化效率显著提升,实现1,3-丙二醇1.8 g L-1 h-1的创纪录产率。
这项研究为CO2资源化利用开辟新路径,通过电催化与合成生物学的深度耦合,为实现绿色智能制造提供可规模化范式!

1. 高效电催化乙醇合成
我们开发了CuZn纳米催化剂,显著提升了乙醇的选择性。在–1100 mA cm-2下,乙醇法拉第效率达35%,乙醇产率接近1200 μmol h-1 cm-2,并利用原位谱学发现关键中间体和氢键网络的存在。
2. 仿生J-T膜:解决乙醇渗透难题
传统阴离子交换膜(AEM)存在严重的乙醇渗透问题(>60%)。我们开发了一种仿西瓜皮结构的J-T膜,既保持了高OH-传导率,又有效阻隔乙醇渗透(<1%),同时维持低电池电压,实现了高浓度乙醇(100 mM)的快速积累。

图:使用不同膜的CO2电化学还原(CO2RR)过程示意图。a, 阴离子交换膜;b,质子交换膜;c,双极膜;d, J-T膜(本工作)。
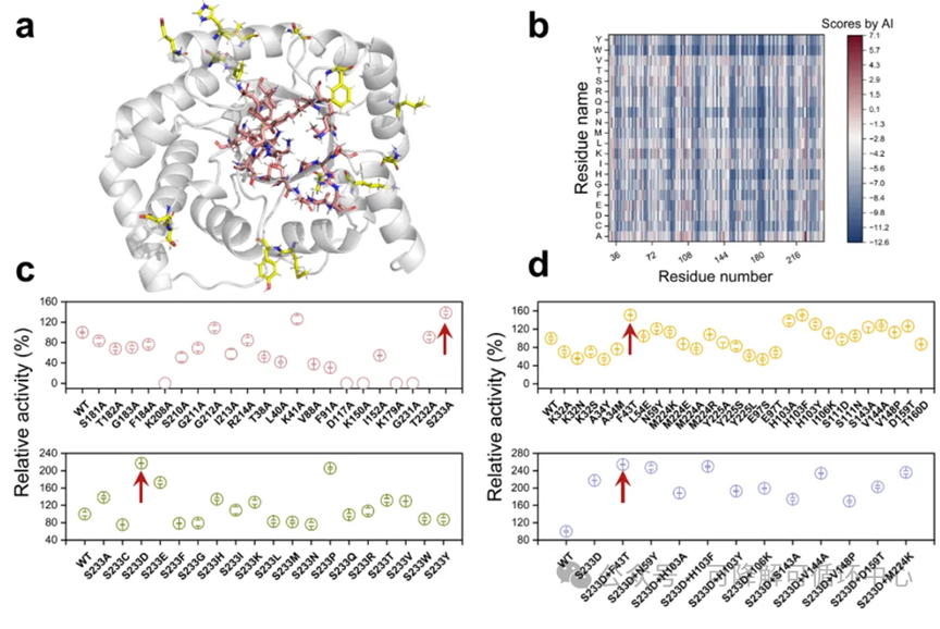
3. AI辅助酶工程:突破生物催化瓶颈
我们发现DERA是合成路径的限速酶。通过理性设计+AI预测(Saprot模型),我们对DERA进行突变筛选,最终获得双突变体S233D/F43T,其催化效率提升2.5倍,显著加速了1,3-PDO的合成。

图: AI辅助酶工程 a,通过理性设计确定的活性中心口袋内关键氨基酸(粉色)与AI预测残基位点(黄色)在DERA结构中的空间分布。b,AI生成评分的热力图可视化。c,活性中心丙氨酸扫描结果及S233位点饱和突变变体的相对活性。d,AI预测的实验验证及S233D与AI识别优势突变的组合效应分析。
4. 分子动力学模拟揭示机制
模拟结果显示,S233D突变引入了新的氢键网络,扩大了底物结合口袋的体积,提升了甲醛与乙醛的亲和力,从而提高了催化效率。

图: 醛缩酶野生型和突变体表征。(a) 甲醛和 (b) 乙醛的酶活性测定。(c) WT、(d) S233D 和(e) S233D/F43T 突变区域的相互作用分析。(f) WT、(g) S233D 和 (h) S233D/F43T 结合口袋的表面结构图。
我们将电化学模块与生物催化模块无缝耦合,实现了:
· 1,3-PDO产率:1.8 g L-1 h-1(从CO2出发为1.2 g L-1 h-1);
· 1,3-BDO产率:1.0 g L-1 h-1(从CO2出发为0.7 g L-1 h-1);
· 碳原子利用率:约80%;
·全碳来源验证:使用13C标记CO2证实产物中所有碳原子均来源于CO2。
与现有电-生物混合系统(通常产率<0.05 g L-1 h-1)相比,我们的系统在产率上提升了数十倍,展现出显著的技术优势。

图:电生物催化将CO2转化为1,3-丙二醇(1,3-PDO)和1,3-丁二醇(1,3-BDO)的示意图及关键参数。与其他电生物催化系统相比,本工作实现工业级电流密度(1,000 mA cm−2)、高法拉第效率(>30%)和超高的生产强度(>1 g/L/h)。
本研究成功构建了一个电化学-生物催化-AI辅助设计三位一体的CO2转化平台,实现了从CO2到高价值C3-C4二醇的高效合成。我们不仅在催化剂设计、膜分离、酶工程等方面取得了突破,更展示了跨学科协同在绿色合成中的巨大潜力。
未来,我们将进一步优化电化学模块的能效与生物催化模块的稳定性,拓展该系统合成更多种类的长链化学品,为实现“碳负排放”的化工生产提供可行的技术路径。

